手机版
English
学校主站
网站首页
学院概况
学院简介
学院新闻
通知公告
监督举报
专业设置
雕塑专业
绘画专业
摄影专业
美术学专业
教学名师
名师专家
骨干教师
教学管理
教学动态
校历下载
学生工作
学工动态
团委活动
学生风采
网上展厅
雕塑专业作品
绘画专业作品
摄影专业作品
美术学专业作品
毕业作品展
风景写生展
通知公告
学院通知
首页
通知公告
疫情防控专题
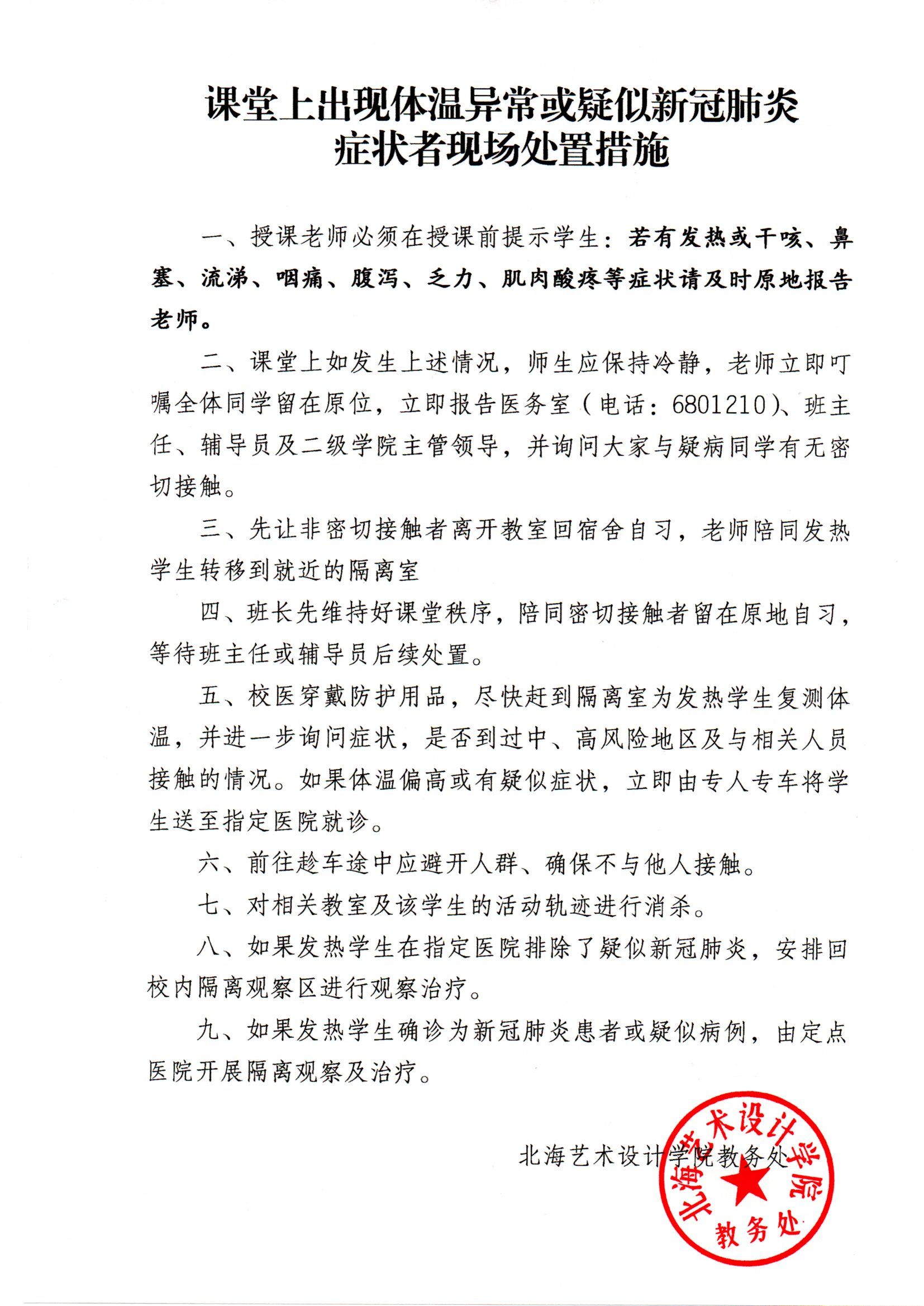
北海艺术设计学院课堂上出现体温异常或疑似新冠肺炎症状者现场处置措施
来源:学校办公室
责编: 孟丹
发布时间:2020-05-08
浏览量:
1611
上一篇:
北海艺术设计学院新冠肺炎疫情应急处置流程图
下一篇:
北海艺术设计学院新冠疫情期间教职工突发体温异常应急处置流程图