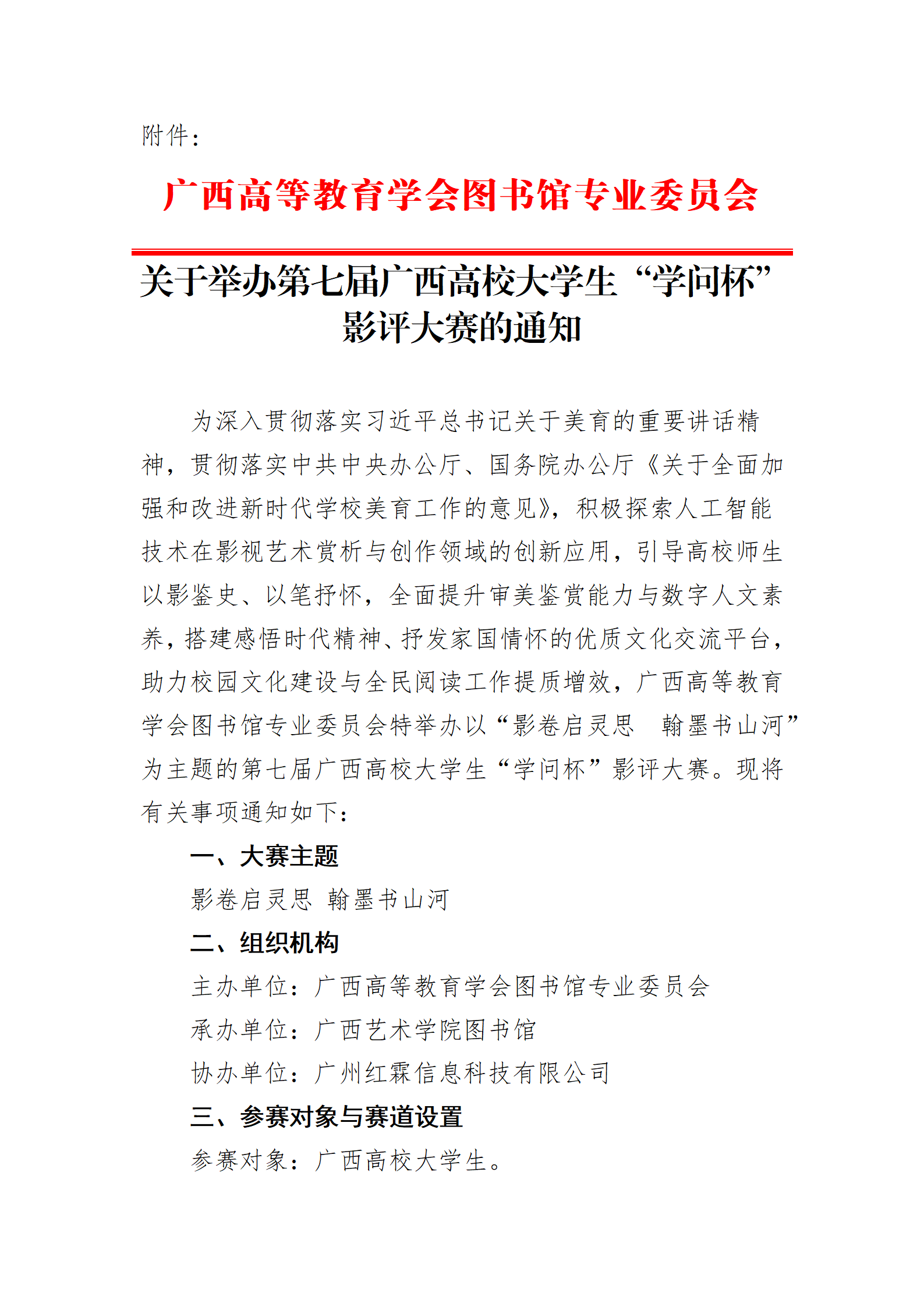
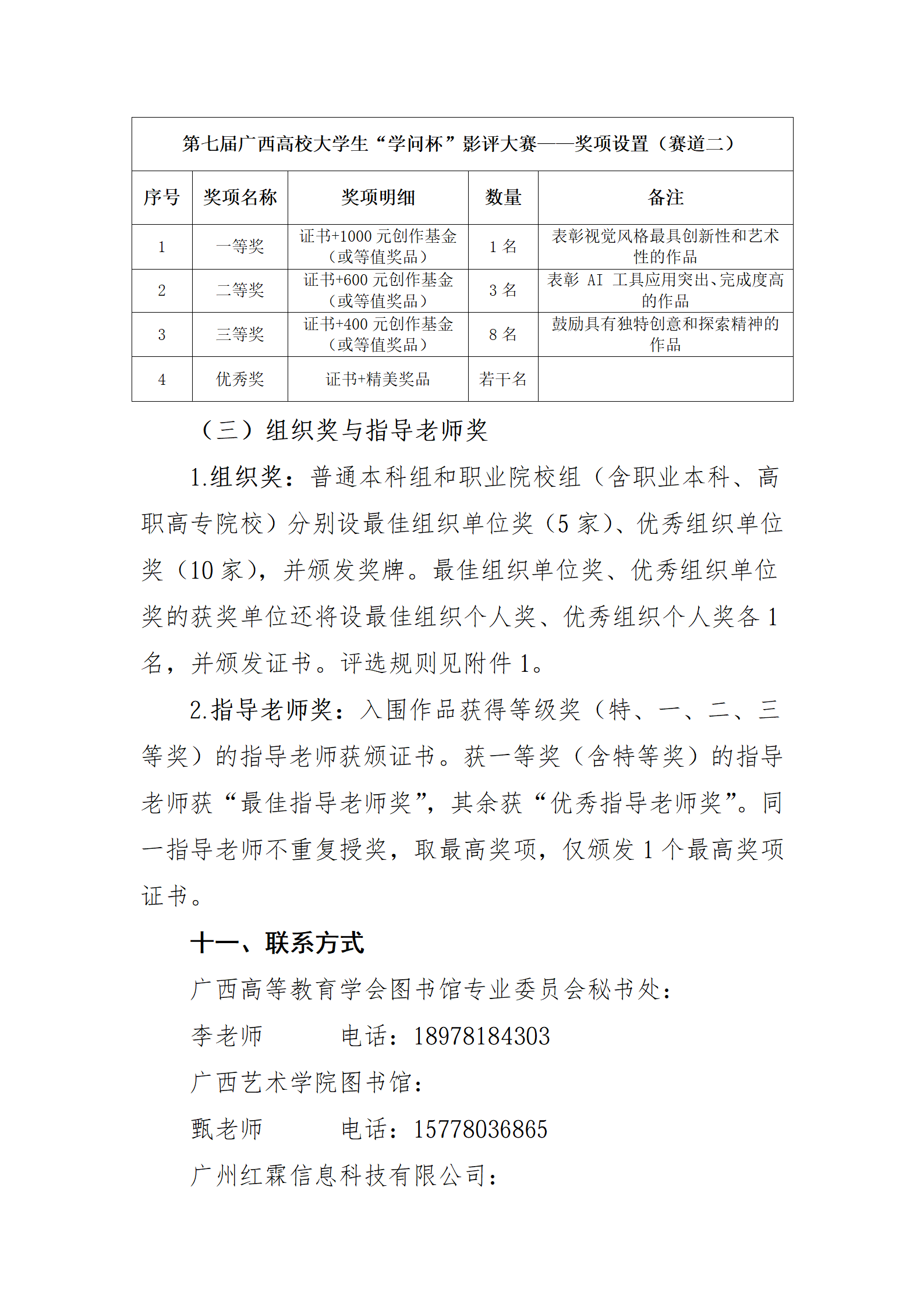
图书馆关于组织参加第七届广西高校大学生“学问杯”影评大赛的通知

来源:图书馆综合办公室 责编: 陈智滨 作者: 张新玲 发布时间:2026-01-13 浏览量:58